Logo Ayuntamiento de Barcelona

Selecciona idioma

  • Català
  • Castellano

Otras webs del Ayuntamiento de Barcelona

El Ayuntamiento
Contacto
Trámites
Trabaja en el Ayuntamiento
Noticias
Agenda
Mapa
Cómo llegar
Pasar al contenido principal

Les Corts

Inicio
Instrucciones de navegación del menú

Instrucciones para los usuarios del lector de pantalla y del teclado

Para poder utilizar este menú son necesarias las teclas de cursor. El menú tiene hasta tres niveles:

  • Primer nivel: opciones del menú principal
  • Segundo nivel: subopciones para elementos del primer nivel
  • Tercer nivel: subopciones para elementos del segundo nivel

Instrucciones de navegación:

  • Navegue usando las teclas de cursor horizontales en el primer nivel del menú.
  • Visualice y navegue en el segundo nivel utilizando las teclas de flecha verticales.
  • Utilice la tecla de escape para volver al primer nivel.
  • Utilice la tecla de cursor derecha para mostrar el tercer nivel.
  • Navegue por el tercer nivel usando las teclas de cursor verticales.
  • Utilice la tecla de escape para volver al segundo nivel.
  • De forma alternativa, use la tecla Intro para mostrar cualquier nivel.
  • El Ayuntamiento
    El Ayuntamiento
    David Escudé Rodríguez
    David Escudé Rodríguez Concejal del Distrito
    Sonia Devesa Riu
    Sonia Devesa Riu Presidenta del Consejo del Distrito
    • Organización
      • Organización
      • Organización
      • Funcionamiento
      • Órganos de gobierno y de participación
      • Miembros del Consejo de Distrito
      • Equipo de gobierno
      • Organigrama
    • Calendario del distrito
    • Estrategia y acción de gobierno
      • Estrategia y acción de gobierno
      • Estrategia y acción de gobierno
      • Consejo de Distrito
      • Junta de Portavoces
      • Comisión de Gobierno
      • Comisiones consultivas
      • Inversiones 2025-2027
      • Actuaciones de mantenimiento y mejora en los barrios
      • Planes y medidas de gobierno
    • Participación
      • Participación
      • Participación
      • Audiencia Pública
      • Consejos sectoriales
      • Consejos de barrio
      • Decidim Barcelona
    • Información administrativa
      • Información administrativa
      • Información administrativa
      • Documentación
      • Perfil del contratante
      • Subvenciones
      • Normativa
      • Premios
  • Servicios y trámites
    Servicios y trámites
    • Bodas
    • Información de obras
    • Oficinas especializadas
    • Guía de servicios BCN
    • Licencias actividades en la vía pública
    • Cómo llegar
    • Trámites BCN
    • Carta de Servicios de Distritos
  • Guía del distrito
    Guía del distrito
    • Agenda
    • Cursos y talleres
    • Entidades y equipamientos
  • El distrito y sus barrios
    El distrito y sus barrios
    • El distrito y sus barrios
      • El distrito y sus barrios
      • El distrito y sus barrios
      • Les Corts
      • La Maternitat i Sant Ramon
      • Pedralbes
  • Conozca el distrito
    Conozca el distrito
    • Historia
    • Parques y jardines
    • Puntos de interés
    • Inclusión
    • Cultura en Les Corts
      • Cultura en Les Corts
      • Cultura en Les Corts
      • Entidades culturales
      • Patrimonio cultural
      • Espacio Expositivo Les Corts
      • Memoria histórica
    • El comercio
    • Feminismos y LGTBI
    • Fiesta Mayor
    • Ateneo de Fabricación digital
    • Libros
  • Contacto
Instrucciones de navegación del menú

Instrucciones para los usuarios del teclado

Para poder utilizar este menú son necesarias las teclas de cursor. El menú tiene hasta tres niveles:

  • Primer nivel: opciones del menú principal
  • Segundo nivel: subopciones para elementos del primer nivel
  • Tercer nivel: subopciones para elementos del segundo nivel

Instrucciones de navegación:

  • Navegue usando las teclas de cursor verticales en el primer nivel del menú.
  • Utilice la tecla de cursor derecha para mostrar el segundo nivel.
  • Navegue por el segundo nivel usando las teclas de cursor verticales.
  • Utilice la tecla de escape para volver al primer nivel.
  • Utilice la tecla de cursor derecha para mostrar el tercer nivel.
  • Navegue por el tercer nivel usando las teclas de cursor verticales.
  • Utilice la tecla de escape para volver al segundo nivel.
  • De forma alternativa, use la tecla Intro para mostrar cualquier nivel.
  • El Ayuntamiento
    El Ayuntamiento
    David Escudé Rodríguez
    David Escudé Rodríguez Concejal del Distrito
    Sonia Devesa Riu
    Sonia Devesa Riu Presidenta del Consejo del Distrito
    • Organización
      • Organización
      • Organización
      • Funcionamiento
      • Órganos de gobierno y de participación
      • Miembros del Consejo de Distrito
      • Equipo de gobierno
      • Organigrama
    • Calendario del distrito
    • Estrategia y acción de gobierno
      • Estrategia y acción de gobierno
      • Estrategia y acción de gobierno
      • Consejo de Distrito
      • Junta de Portavoces
      • Comisión de Gobierno
      • Comisiones consultivas
      • Inversiones 2025-2027
      • Actuaciones de mantenimiento y mejora en los barrios
      • Planes y medidas de gobierno
    • Participación
      • Participación
      • Participación
      • Audiencia Pública
      • Consejos sectoriales
      • Consejos de barrio
      • Decidim Barcelona
    • Información administrativa
      • Información administrativa
      • Información administrativa
      • Documentación
      • Perfil del contratante
      • Subvenciones
      • Normativa
      • Premios
  • Servicios y trámites
    Servicios y trámites
    • Bodas
    • Información de obras
    • Oficinas especializadas
    • Guía de servicios BCN
    • Licencias actividades en la vía pública
    • Cómo llegar
    • Trámites BCN
    • Carta de Servicios de Distritos
  • Guía del distrito
    Guía del distrito
    • Agenda
    • Cursos y talleres
    • Entidades y equipamientos
  • El distrito y sus barrios
    El distrito y sus barrios
    • El distrito y sus barrios
      • El distrito y sus barrios
      • El distrito y sus barrios
      • Les Corts
      • La Maternitat i Sant Ramon
      • Pedralbes
  • Conozca el distrito
    Conozca el distrito
    • Historia
    • Parques y jardines
    • Puntos de interés
    • Inclusión
    • Cultura en Les Corts
      • Cultura en Les Corts
      • Cultura en Les Corts
      • Entidades culturales
      • Patrimonio cultural
      • Espacio Expositivo Les Corts
      • Memoria histórica
    • El comercio
    • Feminismos y LGTBI
    • Fiesta Mayor
    • Ateneo de Fabricación digital
    • Libros
  • Contacto
  1. Inicio
  2. / El Ayuntamiento
  3. / Organización

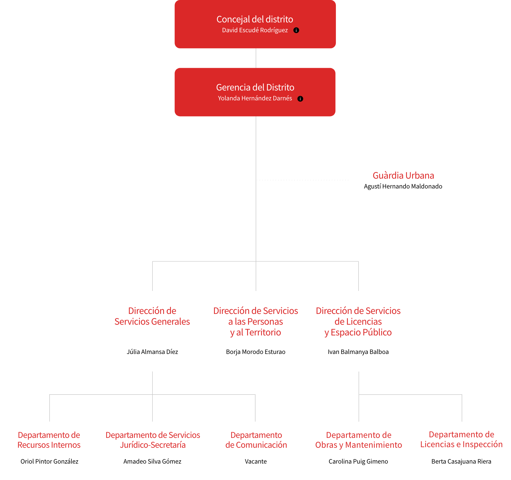
Organigrama

La estructuración en distritos del Ayuntamiento de Barcelona ha acercado la gestión municipal cotidiana a todos los rincones de la ciudad. Cada uno de los diez distritos dispone de una estructura ejecutiva diferenciada de la de los servicios centrales y disfruta de amplia autonomía.

El concejal o la concejala de distrito ejerce las facultades delegadas por la alcaldesa en las materias que son competencia de los distritos, sin perjuicio de las correspondientes a sus órganos de gobierno.

 

  • David Escudé Rodríguez
    Concejal del Distrito
  • Yolanda Hernández Darnés
    Gerencia del Distrito
    • Agustí Hernando Maldonado
      Guardia Urbana
    • Júlia Almansa Díez
      Dirección de Servicios Generales
      • Oriol Pintor González
        Departamento de Recursos Internos
      • Amadeo Silva Gómez
        Departamento de Servicios Jurídico - Secretaría
      • Vacante
        Departamento de Comunicación
    • Borja Morodo Esturao
      Dirección de Servicios a las Personas y al Territorio
    • Ivan Balmanya Balboa
      Dirección de Servicios de Licencias y Espacio Público
      • Carolina Puig Gimeno
        Departamento de Obras y Mantenimiento
      • Berta Casajuana Riera
        Departamento de Licencias e Inspección
Logo del Ayuntamiento de Barcelona
  • Mapa web
  • Contacto
  • Aviso legal
  • Accesibilidad